🚗 NBA Manager 🚗

Image 1
Image 1
Image 1
Image 1
Image 1
Image 1
Image 1
Image 1

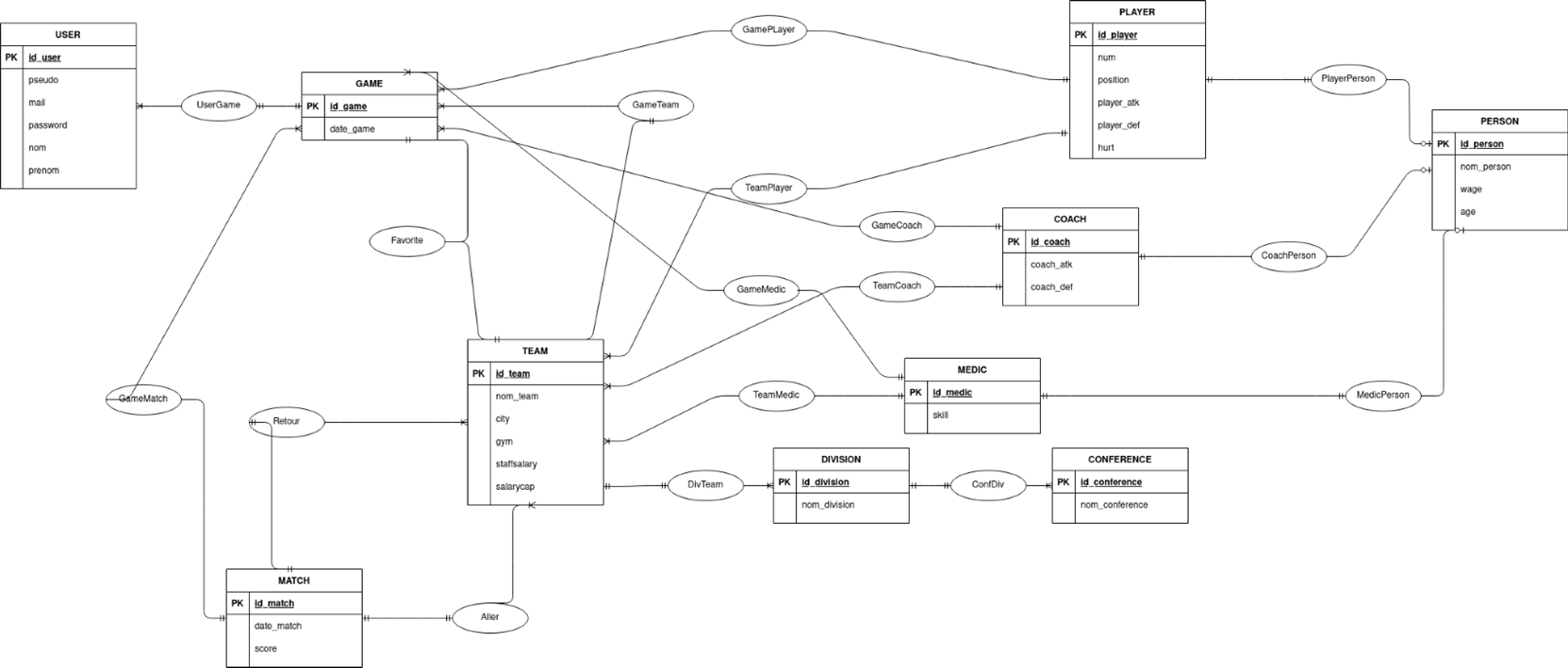
NBA Manager 21 is a browser-based team management game inspired by titles like Football Manager. Was working on it a few years ago, the project uses PHP and JavaScript for its codebase. The game will allow players to choose their favorite team, trade players with other teams, sign coaches, and manage the medical staff of their franchise. Matches will be simulated based on the stats of the players on the team, generating results that reflect their performance. You can find the MCD and the excel used to balance the stats depending on the offensive rating, the defensive rating, the coaching offensive rating and the status of the player (starter or sub).